
提供资源:
最新热门短剧CPS推广项目,提供40个热门剧场/5000部短剧授权支持视频号/快手/抖音小程序挂载推广,全网置顶分佣。
寻求渠道:
寻找短视频切片/影视切片/直播切片达人/分销代理/带队团长副业导师一起赚钱
什么是短剧?
短剧是指单集时长在5分钟以内,且剧情连续、剧集较多的竖屏视频,是一种介于电影和小说之间的视频形态。
什么是短剧CPS?
短剧CPS又叫短剧分销,也叫作短视频挂载,视频平台会根据你推广的短剧产生的收益,按一定比例获得佣金。
导师/代理收益标准
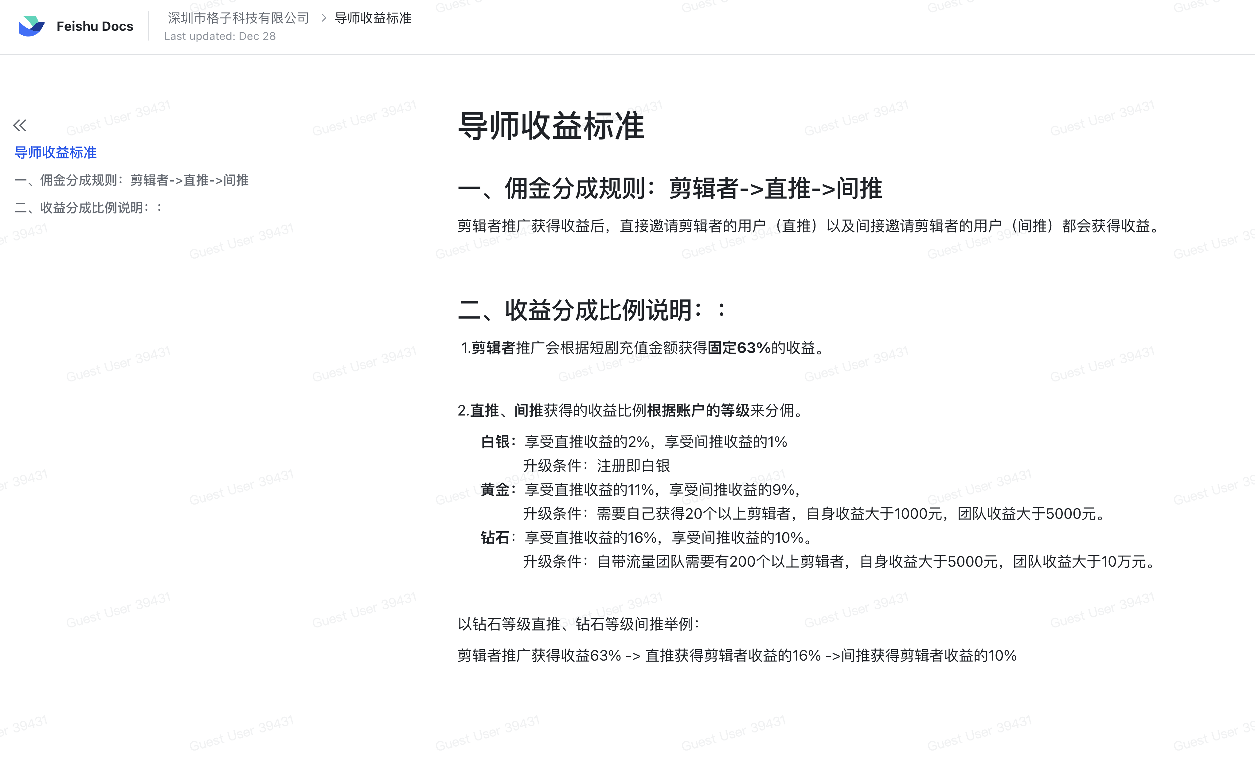
一、佣金分成规则:剪辑者->直推->间推剪辑者推广获得收益后,直接邀请剪辑者的用户(直推)以及间接邀请剪辑者的用户(间推)都会获得收益。
二、收益分成比例说明:
1.剪辑者推广会根据短剧充值金额获得固定63%的收益。
白银:享受直推收益的2%,享受间推收益的1%,升级条件:注册即白银
黄金:享受直推收益的11%,享受间推收益的9%,升级条件:需要自己获得20个以上剪辑者,自身收益大于1000元,团队收益大于5000元。
钻石:享受直推收益的16%,享受间推收益的10%,升级条件:自带流量团队需要有200个以上剪辑者,自身收益大于5000元,团队收益大于10万元。
以钻石举例:
剪辑者推广获得收益63% -> 直推获得剪辑者收益的16% ->间推获得剪辑者收益的10%
5000部短剧列表(包含所有完整版短剧)、小白指导教程都放到网盘里面了,可供下载
感谢您的阅读,了解更多热门项目收藏本站。
© 版权声明
THE END




















